Triumph Stag - High Torque Starter
No se pudo cargar la disponibilidad de retiro
About the Product
High Torque Gear Reduction Starter for the Triumph Stag.
This modern starter will amaze you every time you turn the key. No longer will you have to cross your fingers, and hope that your car will start.
Benefits of upgrading to our Gear Reduction Starter:
Spins your motor faster at start up.
Less Taxing on your Battery - Requires ½ the cranking amps of your old starter.
Physically Smaller - Weighs less than ½ of the outgoing starter. (Easier installation, and more room in your engine compartment)
Advanced Design - 5 roller bearings to support the armature vs. 2 antiquated bushings in your Lucas starter. (increased efficiency, reliability, & reduced parts wear)
Customizable - Our mounting plate comes with multiple holes, so you can rotate the body of the starter if you prefer.
Eliminate "Hot Start Issues" - the aluminum case and vent hole allows our starter to "breathe" and dissipate the heat buildup.
Requires no permanent modifications - fits 100% of the time.
FREE PRIORITY SHIPPING FOR ALL U.S. AND PUERTO RICO ORDERS !!
NOTE:
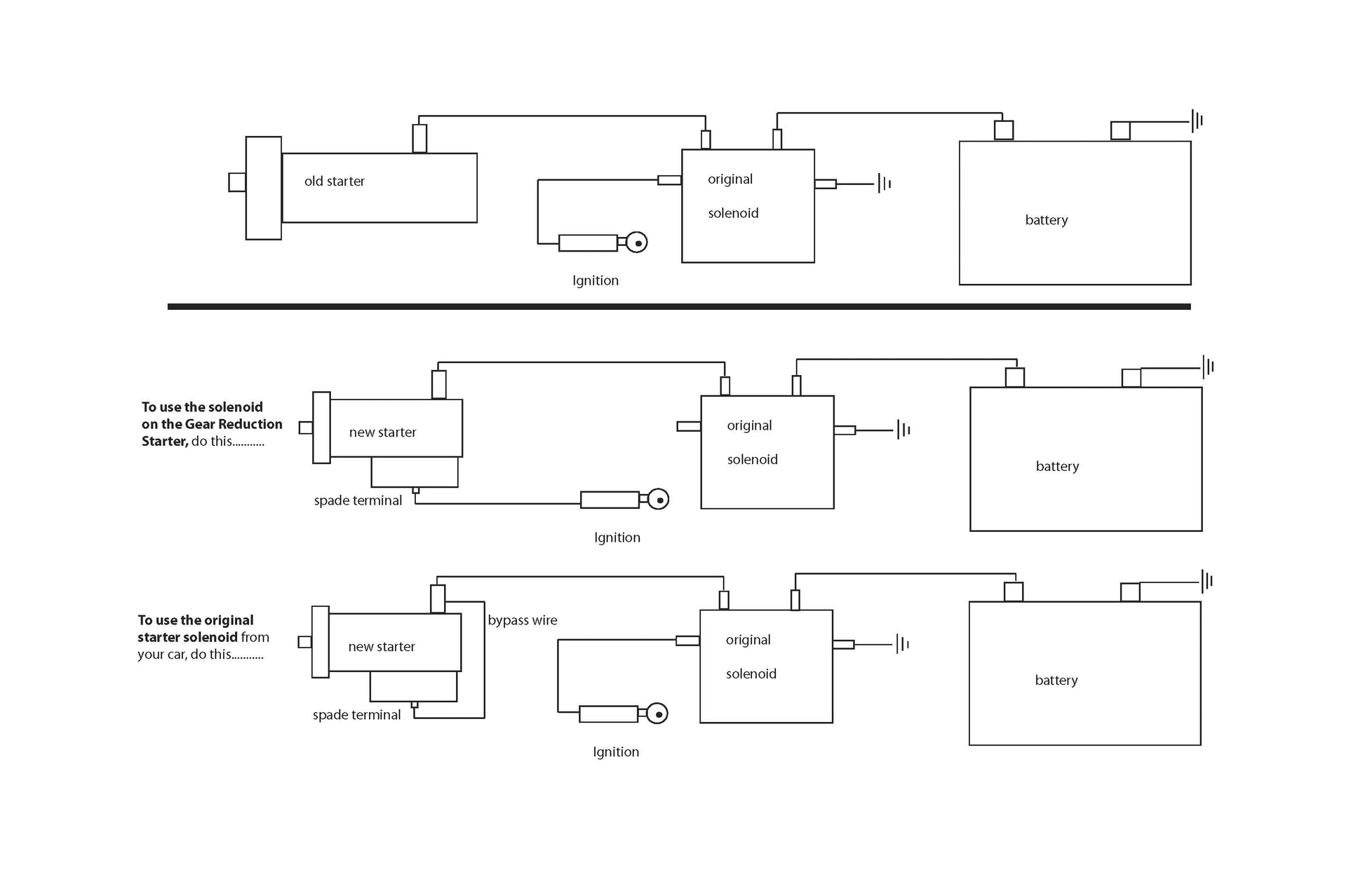
If your car utilizes a remote solenoid, and you wish to continue to use it, you will need a “BYPASS WIRE” installed on your new high torque starter. You can easily tell if you have a remote solenoid because there will only be one, heavy wire going to your old Lucas starter. This wire will "bypass" the solenoid on your new starter, and allow you to continue to use the original setup. 99% of customers opt for this setup.
The bypass wire can be purchased via the dropdown selection upon checkout.
* If your car is a "3 Wire Hookup" from the coil, the screw terminal on the backside of the starter is where that 3rd wire goes. The starter acts as a pass-through, feeding the coil extra juice for cold starts.
BritishStarters.com is the World's #1 supplier of High Torque Gear Reduction starters since 2001.








