MG TC - High Torque Starter
Impossible de charger la disponibilité du service de retrait
À propos du produit
High Torque Gear Reduction Starter for the MG TC.
This modern starter will amaze you everytime you turn the key. No longer will you have to cross your fingers, and hope that your car will start.
Benefits of upgrading to our Gear Reduction Starter:
Spins your motor faster at start up.
Less Taxing on your Battery - Requires ½ the cranking amps of your old starter.
Physically Smaller - Weighs less than ½ of the outgoing starter. (Easier installation, and more room in your engine compartment)
Advanced Design - 5 roller bearings to support the armature vs. 2 antiquated bushings in your Lucas starter. (increased efficiency, reliability, & reduced parts wear)
Customizable - Our mounting plate comes with multiple holes, so you can rotate the body of the starter if you prefer.
Eliminate "Hot Start Issues" - the aluminum case and vent hole allows our starter to "breathe" and dissipate the heat buildup.
Requires no permanent modifications - fits 100% of the time.
FREE PRIORITY SHIPPING FOR ALL U.S. AND PUERTO RICO ORDERS !!
NOTE:
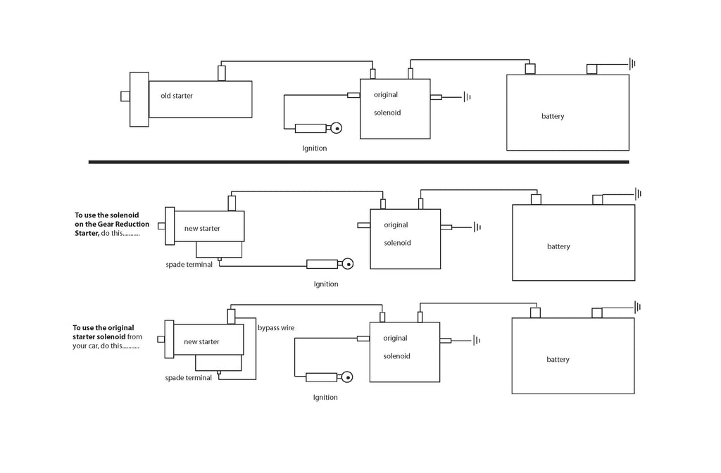
The MG TC's original starter is controlled by a pull cable attached to a switch mounted on the front of the starter. To use this High Torque Starter in the TC, you will either need to replace your pull cable with a push-button electrical switch, or you can use a cable-actuated switch as found on the MGA. You will also need a solenoid “BYPASS WIRE”. The bypass wire can be purchased via the dropdown selection upon checkout.
* If your car is a "3 Wire Hookup" from the coil, the screw terminal on the backside of the starter is where that 3rd wire goes. The starter acts as a pass-through, feeding the coil extra juice for cold starts.
BritishStarters.com is the World's #1 supplier of High Torque Gear Reduction starters since 2001.







