Morgan 4/4 1600 - High Torque Starter with Ford Kent Motor
Impossible de charger la disponibilité du service de retrait
À propos du produit
IMPORTANT: This starter is made specifically for the Ford/Kent Crossflow motor (1968-1971). A total of 3513 of these cars were built in both a 2 and 4 seat configuration. It is easy to ID the starter because it has 11 teeth on the pinion gear and has a 3 bolt mounting flange. See the photo below of a failed original Kent Motor starter:

This modern starter will amaze you everytime you turn the key. No longer will you have to cross your fingers, and hope that your car will start.
Benefits of upgrading to our Gear Reduction Starter:
Spins your motor faster at start up.
Less Taxing on your Battery - Requires ½ the cranking amps of your old starter.
Physically Smaller - Weighs less than ½ of the outgoing starter. (Easier installation, and more room in your engine compartment)
Advanced Design - 5 roller bearings to support the armature vs. 2 antiquated bushings in your Lucas starter. (increased efficiency, reliability, & reduced parts wear)
Customizable - Our mounting plate comes with multiple holes, so you can rotate the body of the starter if you prefer.
Eliminate "Hot Start Issues" - the aluminum case and vent hole allows our starter to "breathe" and dissipate the heat buildup.
Requires no permanent modifications - fits 100% of the time.
FREE PRIORITY SHIPPING FOR ALL U.S. AND PUERTO RICO ORDERS !!
NOTE:
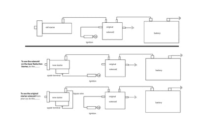
If your car utilizes a remote solenoid, and you wish to continue to use it, you will need a “BYPASS WIRE” installed on your new high torque starter. You can easily tell if you have a remote solenoid because there will only be one, heavy wire going to your old Lucas starter. This wire will "bypass" the solenoid on your new starter, and allow you to continue to use the original setup. 99% of customers opt for this setup.
The bypass wire can be purchased via the dropdown selection upon checkout.
FORD KENT ALLOY CYLINDER HEAD UPGRADE: While you are selecting upgrades for your Ford/Kent motor, check your old heavy cast iron cylinder head for cracks (they all do it). We offer replacement cylinder heads in lightweight aluminum here on our site: Ford Kent Alloy Cylinder Head.
BritishStarters.com is the World's #1 supplier of High Torque Gear Reduction starters since 2001.
