Triumph TR6 - High Torque Starter
Couldn't load pickup availability
About the Product
Fits all model years of the TR6, and includes the following:
Triumph 2500 Saloon/Estate (1970's)
Triumph 2500TC
Triumph 2500S
TVR 2500M, 5000M
This modern starter will amaze you every time you turn the key. No longer will you have to cross your fingers, and hope that your car will start.
Benefits of upgrading to our Gear Reduction Starter:
Spins your motor faster at start up.
Less Taxing on your Battery - Requires ½ the cranking amps of your old starter.
Physically Smaller - Weighs less than ½ of the outgoing starter. (Easier installation, and more room in your engine compartment)
Advanced Design - 5 roller bearings to support the armature vs. 2 antiquated bushings in your Lucas starter. (increased efficiency, reliability, & reduced parts wear)
Customizable - Our mounting plate comes with multiple holes, so you can rotate the body of the starter if you prefer.
Eliminate "Hot Start Issues" - the aluminum case and vent hole allows our starter to "breathe" and dissipate the heat buildup.
Requires no permanent modifications - fits 100% of the time.
CUSTOMER FEEDBACK: One happy customer reports that our starter is the ONLY TR6 starter that will fit with the Falcon Headers (a.k.a. Group 44 Headers). Thank you K.R. for letting us know!
FREE PRIORITY SHIPPING FOR ALL U.S. AND PUERTO RICO ORDERS !!
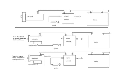
NOTE: 
Some TR6's came with a "3-wire" hookup to the starter (see photo).  That 3rd wire is a direct connection to the car's coil.  This was designed to provide extra juice to the coil during cold starts.  Your new starter has a screw terminal on the backside of the starter for that 3rd wire.
BritishStarters.com is the World's #1 supplier of High Torque Gear Reduction starters since 2001.
